• 手机站
  • 微信
  • 搜索
    搜新闻
    您的位置:首页 > 行业新闻

    降价伤感情,小鹏P7保价+免费超充机智应对Model 3

      10月,新能源车市又迎来两个重磅炸弹,一是特斯拉Model 3进行了上市以来的第七次降价,起售价降至24.99万元,Model 3长续航后轮驱动版补贴后售价为30.99万元。Performance高性能版售价保持41.98万元不变。二则是使用生态上发生的变化——特斯拉的超充涨价了。

      但在这个价格区间内,特斯拉的对手并不少。

    降价伤感情,小鹏P7保价+免费超充机智应对Model 3

     

      小鹏P7配置、性价比更高,自动驾驶高配即送

      以小鹏P7为例,消费者同样花24.99万元,能够买到续航更长、车身尺寸与轴距更大,还带XPILOT 2.5+自动驾驶的小鹏P7。如用户对车辆性能有极致的追求,四驱高性能版的自动驾驶功能可以直接“白送”。有趣的是,在小鹏P7大量正式交付以后,小鹏也给出了一项惊人的数据:超过98%用户选择智能版车型。大有“加速汽车产品向智能化体验转变”的势头。而特斯拉的自动驾驶加装全档都要64000元。这里也不得不夸一下小鹏对自动驾驶自研工作的前瞻性,就算自动驾驶功能没有“卖”出好价格,但随着用户群体的壮大,小鹏对后续阶段自动驾驶研发的参考样本也会越来越多。

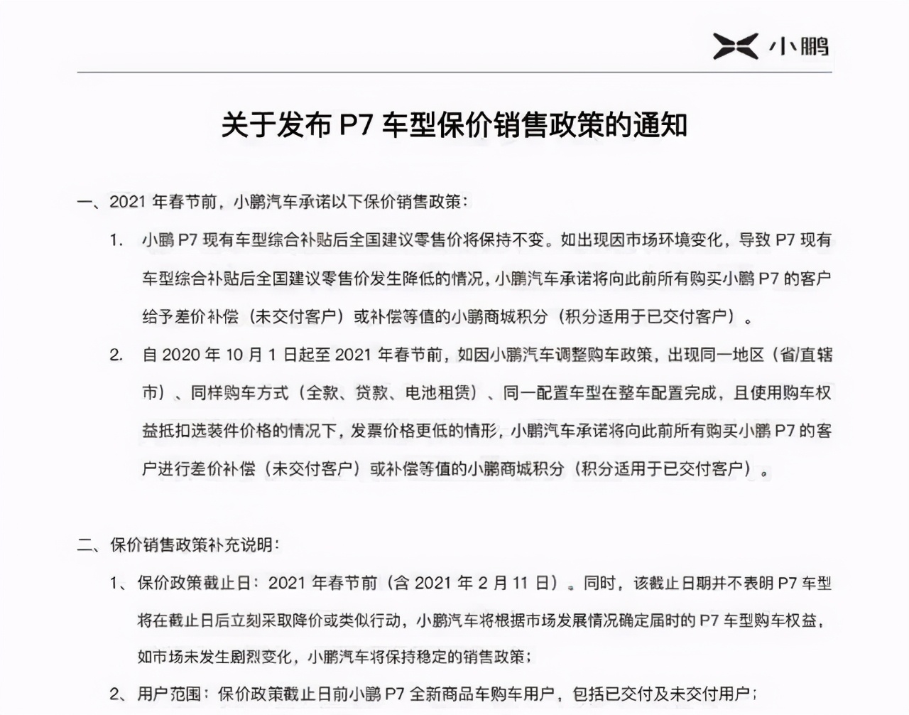
      小鹏公布P7车型保价政策,消费者购车更安心

      与此同时,小鹏宣布了对P7车型提供价格保护。

    降价伤感情,小鹏P7保价+免费超充机智应对Model 3

     

      根据小鹏汽车的信息,从10月1日开始到2021年春节前期间,如果小鹏P7出现降价的情况,将承诺给客户补偿差价(未交付用户),或补偿等值小鹏商城积分(已交付用户)。小鹏对于特斯拉的突然降价并没有急着打价格战,而是以用户的感受出发,尽全力地避免消费者沦为车企价格战的牺牲品。虽为造车新势力,但“保价政策”确实能看出小鹏汽车在销售策略上更加成熟。

      电池租赁+免费超充,车价下探,用车成本更低

      相较于整车降价,十一节前小鹏汽车也放出了让人更为心动的优惠让利:电池租赁计划与免费超充服务。只要参加电池租赁计划,用户可以立减60000元购得G3,立减75000元购得P7。这个计划与蔚来电池租赁最大的不同在于,小鹏用户每个月只需不到1000元的月供,便能在7年后取得电池的所有权,并不需要像蔚来用户在7年后依然需要缴纳电池月租。而且在这7年里,只要小鹏电池出现问题,都可以免费换新。此外,电池租赁和车身分期业务并不冲突,无论用户预算的高低,都能享受到小鹏电池租赁带来的车价下探福利。

    降价伤感情,小鹏P7保价+免费超充机智应对Model 3

     

      何小鹏在北京车展上的一番话:“小鹏汽车要向所有用户提供超充服务。”小鹏的超充不仅没有提价,甚至直接宣布“免费”。在服务有效期内,的小鹏车主每服务年可享受3000度电的免费充电服务,次年不累计。以小鹏G3百公里综合电耗为14.1kWh为例,3,000度电大概能为用户提供21280公里的行驶里程,20000多公里的年里程,对一般的家庭用户来说,足以满足城市日常的通勤与生活出行。这项服务的推出也被不少小鹏车主证言:真香。

    降价伤感情,小鹏P7保价+免费超充机智应对Model 3

     

      值得一提的是,相比与其他品牌,小鹏汽车的免费充电遍布更广,兼容性更强。小鹏汽车的充电桩与各大品牌充电商都有合作,如国家电网、南方电网、特来电、星星充电。并且,小鹏汽车已将充电桩覆盖到北京、上海、广州、深圳、杭州等19个城市,在2021年将覆盖到200个城市。用得好不如用得着,这也是小鹏超充的广覆盖比蔚来网点较少的“免费换电”更有优势的地方。

      现在,以小鹏汽车为代表的造车新势力同样在尽全力通过技术、制造以及生态打造自身的产品力。相信会有越来越多的中国消费者被这些“新势力”圈粉。

    (新媒体责编:syhz0808)

    声明:

    1、凡本网注明“人民交通杂志”/人民交通网,所有自采新闻(含图片),如需授权转载应在授权范围内使用,并注明来源。

    2、部分内容转自其他媒体,转载目的在于传递更多信息,并不代表本网赞同其观点和对其真实性负责。

    3、如因作品内容、版权和其他问题需要同本网联系的,请在30日内进行。电话:010-67683008

    时政 | 交通 | 交警 | 公路 | 铁路 | 民航 | 物流 | 水运 | 汽车 | 财经 | 舆情 | 邮局

    人民交通24小时值班手机:17801261553 商务合作:010-67683008转602 E-mail:zzs@rmjtzz.com

    Copyright 人民交通杂志 All Rights Reserved 版权所有 复制必究 百度统计 地址:北京市丰台区南三环东路6号A座四层

    增值电信业务经营许可证号:京B2-20201704 本刊法律顾问:北京京师(兰州)律师事务所 李大伟

    京公网安备 11010602130064号 京ICP备18014261号-2  广播电视节目制作经营许可证:(京)字第16597号